מגה בשטח
חדשות
חדשות טרקטורונים
לעמוד קודם

CFMoto: פטנט לטרקטורון חשמלי

15/11/2023
זמן קריאה: 1 דק'

חשמול כלי רכב מכל הסוגים כבר נהפך לטרנד החם בתעשייה. בעולם שבו כמעט כל מכונית מקבלת גרסה חשמלית, זה רק עניין של זמן עד ש"האופנה" הטכנולוגית תגיע גם לענפים אחרים. כבר ראינו מגוון של טרקטורונים חשמליים. עכשיו גם המותג הסיני המתפתח CFMoto מצטרף לשורה ארוכה של יצרנים חשמליים עם טרקטורון חדש שפועל מסוללות.

החברה כבר מציעה טרקטורון חשמלי לילדים. הדגם הקטן מבוסס על טרקטורון CForce 110 עם מנוע בעירה. פטנט חדש שפרסמה החברה מלמד על ניסיון ליצור דגם חשמלי גדול בצורת טרקטורון עם הנעה מלאה (4x4) שיוצר בהשראת דגמי CForce "רגילים".

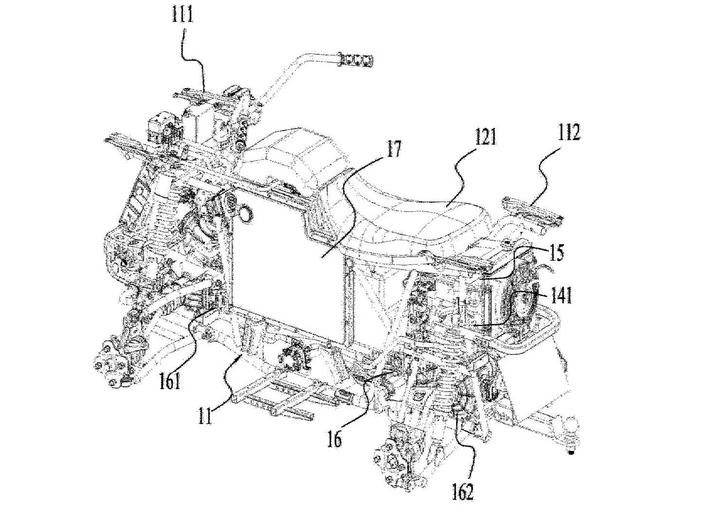
כרגע הפטנט נראה כמו משהו שלאו דווקא יקבל אישור הפעלה לפי תקני IP, אבל שרטוטים קיימים מציגים בבירור את העיצוב והמראה החיצוני של הטרקטורון העתידי. במקום מנוע רגיל עם שני צילינדרים, מותקנת סוללה ענקית שתופסת את כל המרחב שבדרך כלל מכיל מנוע ומכל דלק. הסוללה מופיעה גם כחלק מרכיב של השאסי. מתחת לסוללה יש שלדה צינורית שמחברת את חלקי המתלה.

מערכת ההינע נראית מודרנית למדי ונוחה. העוצמה החשמלית פותחת דלתות לפוטנציאל טכני רחב של טרקטורונים. ברוב הפטנטים והפרויקטים מסוג זה יש מנועים חשמליים מרובים שמחולקים בין הגלגלים. CFMoto בחרה להתקין מנוע חשמלי אחד רחב בחלקו האחורי של הטרקטורון. המנוע מותקן לאורך עם יציאות שמתחברות למערכת ההינע ולתיבת ההילוכים מלפנים. יש אופציה לנתק את ההנעה הקדמית בשביל להנמיך את העומס על מערכת ההינע ולחסוך קצת סוללה.

CFMoto הציגה פרויקט ראשון של טרקטורון חשמלי עוד בשנת 2019, אבל רק עכשיו החברה מגיעה לפטנט שמראה כלי מפורט למדי וקרוב למציאות. לפי ההערכות של החברה עצמה, הטרקטורון החשמלי יוכל לצאת לעולם כבר בשנה הבאה.

 

לפרטים נוספים

 

תגובות
הוספת תגובה
הוספת תגובה
 
בטעינה...
כותרת
תוכן